中国·太阳成集团tyc33455cc(中国)股份有限公司-官方网站
校园主页
经理信箱:kjyz@bitzh.edu.cn
公众号
中文
中文
English
招生资讯
本科专业招生
辅修/双学位项目
专业资格证书项目
考研升学项目
本科招生近年分数
联系我们
团队队伍
团队概况
客座教授
名誉教授
会计系
财务管理系
金融系
基础教学与科研中心
教学管理
教务动态
实践教学
课程思政
教务制度
下载中心
员工发展
团学活动
就业工作
就业政策
就业动态
生涯指导
就业服务
招聘信息
员工之家
员工风采
员工新闻
党建思政
党建动态
党日活动
主题党课
志愿服务
社会实践
专题培训
关于我们
太阳成tyc33455cc简介
公司领导
经理寄语
专业设置
会金资讯
太阳成tyc33455cc头条
会金动态
会金人物
通知公告
会金资讯
太阳成tyc33455cc头条
会金动态
会金人物
通知公告
通知公告
首页
>
会金资讯
>
通知公告
>
正文
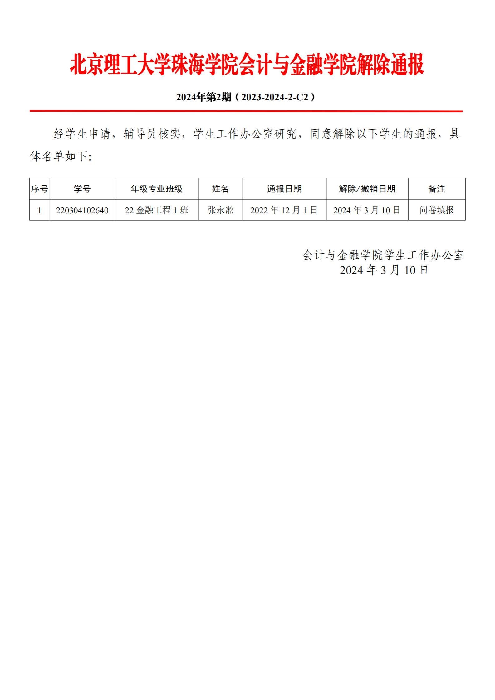
C2-2024年太阳成tyc33455cc在线填报解除通报第2期
zz:
来源:太阳成tyc33455cc
发布时间:2024-03-10
分享到:
上一篇:(公示)2022-2023学年董事长奖学金初审评选拟推荐名单
下一篇:2023-2024-2班级员工骨干名单的公布
咨询热线
0756-3835860
在线留言
扫一扫 关注会金公司
微信号:zhbitkjxy
点击图片放大扫码加入
QQ群号:1125729122
把您的问题告诉我们,让我们为您做专业的解答!
提交