中国·太阳成集团tyc33455cc(中国)股份有限公司-官方网站
校园主页
经理信箱:kjyz@bitzh.edu.cn
公众号
中文
中文
English
招生资讯
本科专业招生
辅修/双学位项目
专业资格证书项目
考研升学项目
本科招生近年分数
联系我们
团队队伍
团队概况
客座教授
名誉教授
会计系
财务管理系
金融系
基础教学与科研中心
教学管理
教务动态
实践教学
课程思政
教务制度
下载中心
员工发展
团学活动
就业工作
就业政策
就业动态
生涯指导
就业服务
招聘信息
员工之家
员工风采
员工新闻
党建思政
党建动态
党日活动
主题党课
志愿服务
社会实践
专题培训
关于我们
太阳成tyc33455cc简介
公司领导
经理寄语
专业设置
会金资讯
太阳成tyc33455cc头条
会金动态
会金人物
通知公告
会金资讯
太阳成tyc33455cc头条
会金动态
会金人物
通知公告
通知公告
首页
>
会金资讯
>
通知公告
>
正文
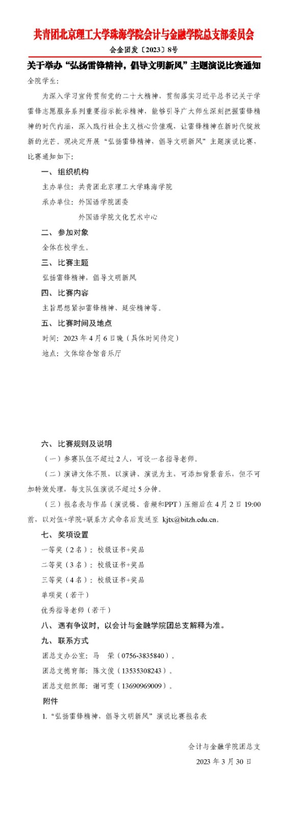
会金团发〔2023〕8号 关于举办“弘扬雷锋精神,倡导文明新风”主题演说的通知
zz:
来源:太阳成tyc33455cc
发布时间:2023-03-30
分享到:
会金团发〔2023〕8号 关于举办“弘扬雷锋精神,倡导文明新风”主题演说的通知.pdf
附件1:弘扬雷锋精神,倡导文明新风”演说比赛报名表.docx
上一篇:2023 年全国高校商业精英挑战赛会计与商业管理案例竞赛(校内选拔赛)获奖名单
下一篇:会金团发〔2023〕7号 关于举办第一期“灯塔读书会·赤花山夜读”读书分享会通知
咨询热线
0756-3835860
在线留言
扫一扫 关注会金公司
微信号:zhbitkjxy
点击图片放大扫码加入
QQ群号:1125729122
把您的问题告诉我们,让我们为您做专业的解答!
提交