通知公告

首页  >  会金资讯  >  通知公告  >  正文

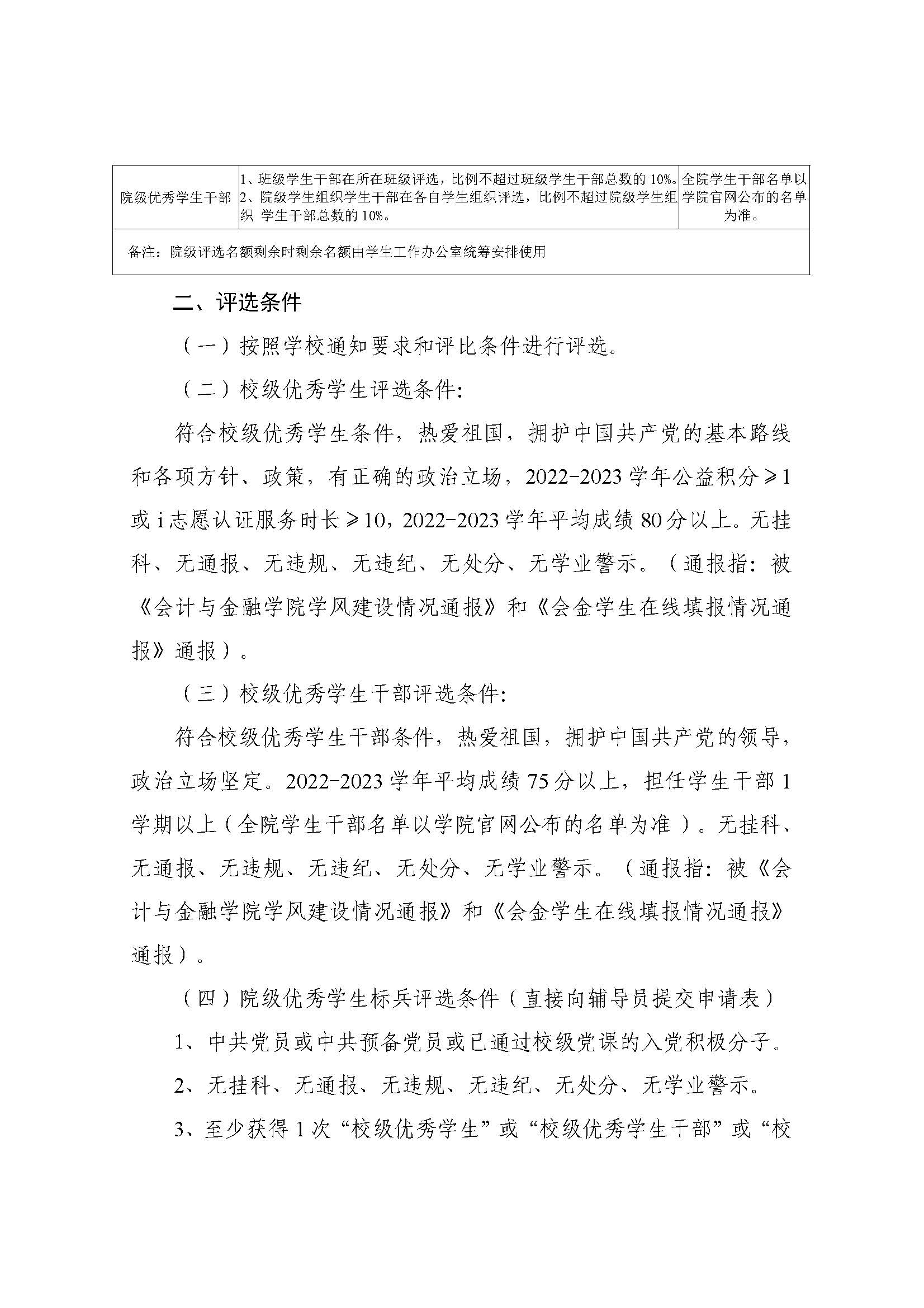
会金学通〔2023〕7号 关于评选2022-2023学年优良学风班、先进班集体、优秀员工、优秀员工干部的通知
zz:
来源:太阳成tyc33455cc
发布时间:2023-11-15
分享到:
扫一扫 关注会金公司
微信号:zhbitkjxy
点击图片放大扫码加入
QQ群号:1125729122